Curriculum Design 1

Prompt: This project was an instructor-led safety course for a local woodworking manufacturing company.
Type: Hybrid instructor-led e-Learning
Client:  Furniture Manufacturing Company
End User: Carpentry experts
Project Attributes: Safety training; Manufacturing

Curriculum Design 2

Prompt:  This Course Map was designed for a telecommunications company. It includes a Learner Needs Analysis, course progression, and instructional activities.
Type: Blended Learning Curriculum Course Map
Client: Fortune 250 Telecommunications Company
End User: Call center agents
Project Attributes: Corporate clients; updating SOPs and sales procedures; AI-enabled tools;  Learning & Development (L&D) employee workforce training

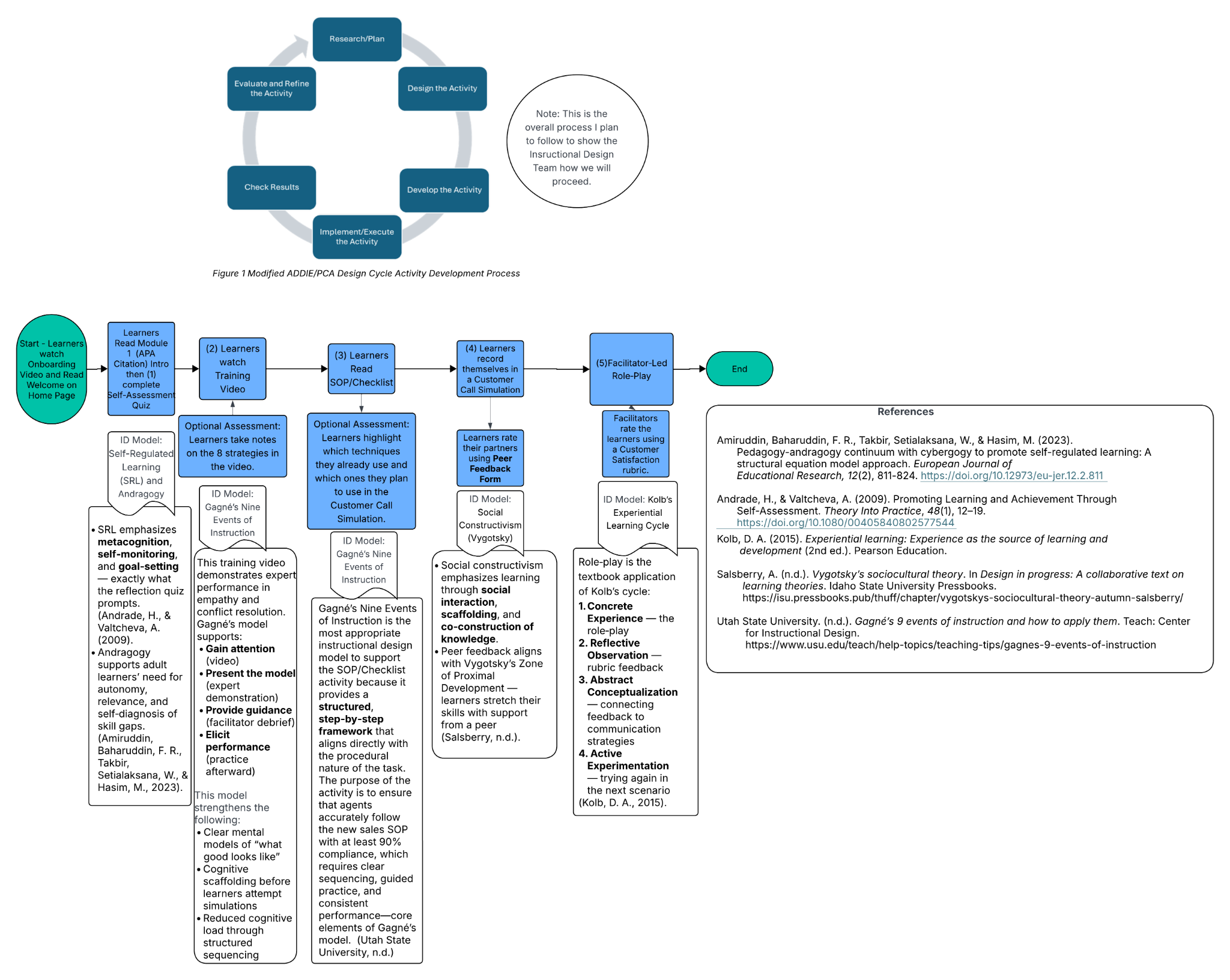
This flow-chart displays 5 learning activities and ID models for an eLearning module in a corporate communications training course.

Blueprint

This blueprint is a strong example of my instructional expertise because it demonstrates my ability to translate complex corporate telecommunications workflows into clear, evidence‑based learning experiences. It showcases my command of multimedia learning theory, assessment design, and performance‑based training—while also illustrating how I align learning strategies with real operational needs. This shows that I can build scalable, research‑driven solutions that improve both learner readiness and organizational performance.

Assessment Design 1

Prompt: This video describes the Formative Assessment for Module 1.
Type: Blended Learning Assessment
Client: Fortune 250 Telecommunications Company
End User: Call center agents
Project Attributes: Corporate clients; updating SOPs and sales procedures; AI-enabled tools; Kolb's Experiential Learning Cycle

Instructional Video below - explains to learners how the simulation will work.

Contact Me

My inbox is always open, you can contact me with the contact form here or with the details below:

Email: margaretmcclintic@gmail.com

Message successfully sent!

This site is protected by reCAPTCHA and the Google Privacy Policy and Terms of Service apply.